周口理工职业学院
211 |
985 |
双一流 |
理工
河南省
高职(专科)
省重点
公办
6371
以服务发展为宗旨,以促进就业为导向
0394-8912166
http://www.zkpvc.edu.cn/
更多 >
视频
院校首页
历年分数
历年分数
历年分数
普通类
艺术类
体育类
招生计划
院校计划
投档规则(艺术)
投档规则(体育)
招生政策
招生简章
招生资讯
探校攻略
探校攻略
探校攻略
探校攻略
探校攻略
探校攻略
院校首页
> 招生资讯
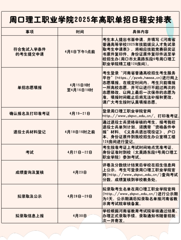
周口理工职业学院2025年高职单招日程安排表
2025-04-09 09:59:43 分享至:
招生简章
招生资讯
周口理工职业学院2025年高职单招日程安排表
2025-04-09 09:59:43